前些天, Mozilla 发布了一份非常吓人的报告。
粗粗扫过去,里面出现的关键词简直令人窒息。
什么收集性活动、遗传信息、心理趋势、智力,甚至还有政治立场。
还有售卖、共享。。。
怎么看, Mozilla 都是揭露了个不可名状的黑色产业链。
结果托尼回到标题一看,哦,原来是针对美国市场上汽车厂商的调查啊,还以为是什么大事呢。。。

等等, woc ,这不是更离谱了吗?
你们这些国际汽车大厂,在美国,搞这事?
仔细研读了报告后,托尼真的麻了。
Mozilla 作为火狐浏览器的开发商,不愧是自由互联网的底裤。
大家看都不看的隐私协议,他替你读了。
支持 Mozilla 喵,支持 Mozilla 谢谢喵!

根据厂商公布的隐私政策,在美国市场上热门的 25 家车企里,没有一家的隐私保护水平达到了 “ 最低标准 ” ,统统被 Mozilla 评为 “ 隐私毁灭者 ” ( 原文是 *privacy not included )。
25 个巨头里, 25 家都过度收集信息。
收集也就算了,其中 21 家还会往外分享!
其中,最离谱的是日产( NISSAN ,尼桑 )。
这家企业公开声称,他们将收集用户的性活动、健康诊断数据、遗传信息和其他敏感个人信息,分享甚至出售 “ 从收集的任何个人数据中得出的推论,以创建反映消费者偏好、特征、心理趋势、倾向、行为、态度、智力、能力和资质的消费者档案 ” ,以用于有针对性的营销目的。

而且,日产同样也公开承认,他们在向无关公司销售用户数据。
日产美国官网隐私页面

换句话说,日产的隐私政策,允许他们比你妈还懂你,关心你在车里车外的一切活动,并且可以在深入分析后卖给第三方。。。
虽说大家对巨型企业的节操稍微有点预期,但日产这整的也太离谱了。
隐私政策都能公开这样写,看来美国真是巨企天堂。。。

除了日本品牌,美国本土品牌,坑起自己人来也差不多狠。
美国通用集团的别克( Buick )和雪弗兰( Chevrolet )起手就是强买强卖,买车直接强制要求用户购买三年期的安吉星( OnStar )道路救援服务。
只要 1500 刀,约合人民币一万多。。。

然后收了一笔服务费的通用,继续拿客户的信息赚钱。
他们收集一切信息,从你的 “ 病历 ” 到车辆行驶轨迹,甚至还有政治倾向。

然后综合这些信息,分析得出 “ 您的偏好、特征、心理趋势、倾向、行为、态度、智力、能力或能力 ” ,用于诸如营销目的之类的事情。
不过,相比日产,通用还是有点 “ 边界感 ” 的。
至少他们没有公开宣称自己售卖用户隐私,只是在 “ 关联公司 ” 之间分享。
虽说这个关联公司的定义有点广泛就是了:
作为一家全球多元经营的公司, “ 与通用建立业务关系的企业 ” ,这和任意企业大概没啥区别。。。

在日本和美国本土车企轮流上分之后,韩国现代( Hyundai )和现代所属的起亚( Kia )也没能幸免。
Mozilla 直言: “ 感觉在数据业务面前,销售汽车都是次要的。 ”

不过,收集了众多数据的现代汽车,安全记录却和他们汽车的 “ 防盗功能 ” 一样好。
这个梗我估计大家前一阵都刷到过,美国有一批年轻人以偷起亚汽车为乐,起亚开锁教程甚至都上了油管。。。

说回正题,有记录显示,现代汽车已经发生了多次数据泄露,并且使用公开示例里的密钥加密数据( 你们可以理解成拿 123456 当数据库的密码 )。
看来即使数据业务很重要,他们也没能正确地保卫好 “ 自己的 ” 资产。

上面提到的这几家并不是全部,他们只是在 Mozilla 调查的 25 家车企里,最离谱的几个。
开头也提到,这次调查的车企统统都有问题。
所有车企都严重地过度收集数据,并且将数据用于营销用途;大多数车企都在向其他公司共享数据,并且不允许用户提交数据删除申请。
不过,其中来自欧洲的一票车企,倒是做得稍微好一些。

可能受到欧洲的数据保护协议影响,他们一般不会收集太离谱的数据,也不会非常放肆的分享用户隐私。
根据隐私政策,雷诺和宝马的用户数据最多在集团内部和经销商中间流转。
虽说泄露事故也不少,但至少比那些公开卖的好多了。。。
Mozilla 认为他们不及格,主要是他们仍然收集了大量不必要的数据,同时在储存和传输安全上可能有问题。
比如车辆自带摄像头拍到的车辆周边画面,他们也会收集上传到服务器,用来辅助广告营销。。。

最后,在美国汽车市场上,还有一个例外 —— 特斯拉。
根据马斯克的隐私政策,特斯拉本该是美国市场上隐私保护最好的车企之一,因为他们承诺不向第三方提供数据。

但是, Mozilla 认为,特斯拉的泄露丑闻和疑似监视事件,让他们的承诺可靠性大打折扣。。。

这也是 Mozilla 最后认定特斯拉隐私保护不合格的重要原因。
最后,经历了 25 个品牌的惊吓后, Mozilla 总结道:
“ 在隐私保护上,汽车是我们见过最差的一届。 ”

汽车上绑定的个人信息、汽车上安装的各类传感器,怎么看都比手机多得多!
然而汽车厂商在保卫用户隐私上,却完全没有负责任的态度:普遍的过度收集数据、离谱的数据分享政策、不安全的数据传输和存储。。。
手机厂商、互联网厂商们天天大家咬屁股,但是车厂都快赚麻了,居然没人管?
汽车厂商,可能真需要更多的拷打。
看完美国的报告,可能大家会好奇,在中国,车企的隐私保护做得怎样呢?
先说结论:比美国的好得多,但也不是毫无问题。
托尼研究了下 BYD 、小鹏、理想、极氪、智己等造车新势力的隐私政策,至少文本上,没有美国车企那么的惊世骇俗。
毕竟在去年,消保委已经替我们敲打过了。

同时,车企收集数据的范围,虽然仍然显得很大,但至少有合理的理由。
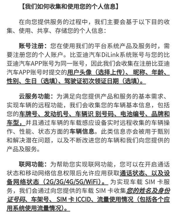
以 BYD 的车机 DiLink 隐私政策为例:
厂商先列出了各种功能需求,比如账号注册、云服务、智能语音等;
然后再逐项列出每项功能需要收集的用户数据。
这点比美国市场上那帮什么都收集、连理由都不找的车企好多了。
BYD 车机 DiLink 隐私政策

不过,在与第三方的共享数据上,和美国市场上差不多,大多企业写的不明不白。
在数据共享的对象上,一些车企使用了非常笼统的说法,比如说, “ 第三方 ” 、 “ 合作伙伴 ” 等。
真的,这类词一听就不妙吧。。。
小鹏

BYD

极氪

当然,也有写得清晰的。
比如我们翻到了智己的时候发现,他们直接逐个列出了共享数据的公司名称、共享目的、涉及到的数据等关键信息。
写得这么规矩,可能是因为他的母公司上汽集团,在欧盟的业务比较多吧。。。

同样,在数据分享上,我们调查的中国车企里,也有一个和特斯拉相似的例外——理想。
理想也和特斯拉一样,在隐私政策里承诺不与第三方共享数据。
考虑到理想没有严重的泄露记录,可能理想是这堆车企里隐私保护做得最好的?

当然,受限于能力和专业程度,我们只能在文本上分析车企的隐私政策,不能保证车企真的完全按照公开的隐私政策收集和处理数据。
但至少在中国市场,各家车给了大家一个不那么离谱的承诺。
这和有关部门重视个人数据保护是分不开的。
除了通用的《个人信息保护法》,在 2021 年,国务院还发布了《汽车数据安全管理若干规定(试行)》,对汽车的数据收集和保存提出了不低的要求。
像美国市场上的那些令人头脑爆炸的隐私政策,拿到中国市场,百分百是违法的。

说实话,对于隐私保护这类大型企业的社会责任,虽说舆论监督很重要,但真正能阻止企业为所欲为的,还是得靠法律规定。
由于有法律兜底,中国车企至少不能把事做得太离谱,搞出 “ 公开收集,随手倒卖 ” 的绝活。
但是在 “ 无法之地 ” ,就算 Mozilla 这次发了报告,各家车企似乎仍然无动于衷。

该说不说,这 “ 灯塔国 ” 可太灯塔了。。。
嗯,流氓企业的灯塔。
文章来自互联网,只做分享使用。发布者:叮当,转转请注明出处:https://www.dingdanghao.com/article/7918.html
