叮当号7月22日消息,腾讯今天介绍了旗下的一款小程序——腾讯电子签,支持线上签订合同/文件。
截至目前,中国裁判文书网有1173份公开的涉及使用腾讯电子签签署合同/文件的民事判决书。
其中,所有使用腾讯电子签签署的合同/文件,均经过严格的实名认证和意愿核验流程、结合权威的CA数字证书技术,保障了电子签名可靠性,电子签名效力也获得了法院的普遍认可。
这些判决中,使用腾讯电子签签署的合同/文件,其证据效力得到了司法机构100%认可,原告胜诉率达到了98.8%。
尤其是在买卖合同纠纷、租赁合同纠纷、房屋租赁合同纠纷案件中,原告胜诉率均达到了100%。

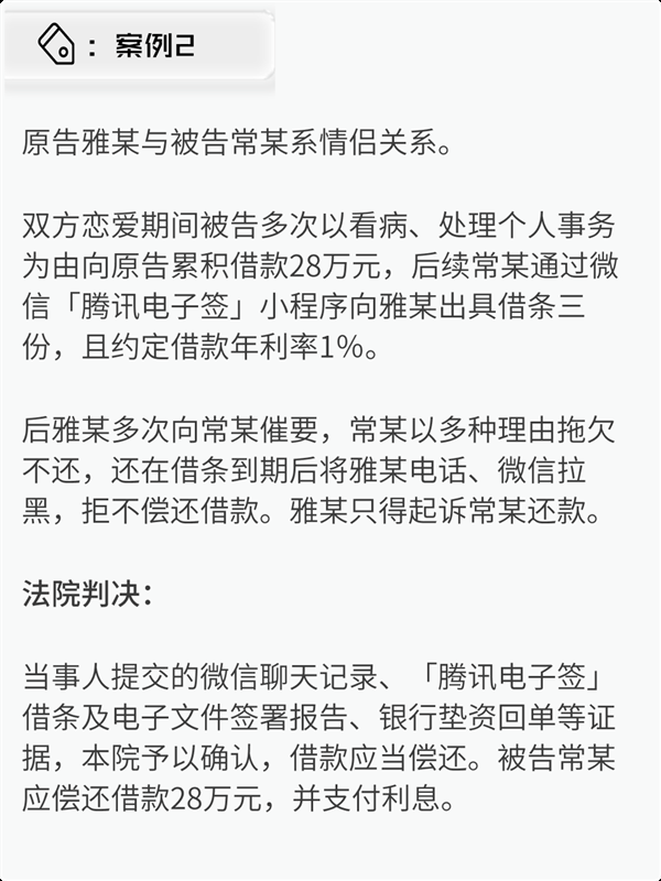
腾讯还列举了几起合同纠纷案,因为腾讯电子签,原告的权益得到了捍卫:




文章来自互联网,只做分享使用。发布者:城南北边,转转请注明出处:https://www.dingdanghao.com/article/649224.html
